1. 小客車使用牌照稅稅額表
2. 大客車及貨車使用牌照稅稅額表
3. 機車使用牌照稅稅額表
4. 完全以電能為動力之電動小客車使用牌照稅稅額表
5. 完全以電能為動力之電動機車使用牌照稅稅額表
6. 完全以電能為動力之電動大客車及貨車使用牌照稅稅額表
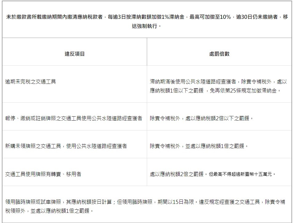
7. 罰則